一、标准化操作流程
本流程完全遵循点成 Elveflow 官方操作规范,分实验前准备、系统搭建与校准、液滴生成与调控、 实验后清洁四步,全程操作简单,关键步骤附实操小贴士。
01 实验前准备
◇ 软件安装
在电脑上安装 Elveflow ESI 控制软件,参考官方视频完成基础设置,下载各设备用户指南备用。
◇ 试剂配置
水相(分散相): 超纯水或实验用缓冲液,建议0.22 μm 过滤,避免颗粒堵塞芯片。
油相(连续相): 直接使用套件配套的 FluoSurf 2%in HFE-7500,若需调整浓度,可稀释至 0.5%-2%(根据液滴稳定性需求)。
notes: 所有试剂需在通风橱内操作,避免暴露在空气中产生灰尘污染,储液池加盖密封。
◇ 设备检查
检查所有管路、连接器无破损,芯片无划痕、堵塞,流量传感器/压力控制器无污渍。
02 系统搭建与设备校准
◇ 硬件连接:按照“储液池→流量传感器→流体阻力件→Mini Luer→MCS芯片→收集装置”的顺序紧密连接。
◇ 关键要求:流体阻力件必须安装在流量传感器下游,以提升流量控制稳定性。所有接头需确保无泄。


◇ 流量传感器校准:在ESI 软件中添加并校准 MFS-2+ 传感器(油相选择 Isopropyl 校准,水相选择 Water 校准),确保流量读数精准。

03 液滴生成与精准调控
◇ 压力模式填充与排泡(关键步骤):先用压力模式注入油相和水相,耐心排除管路和芯片内的 所有气泡。气泡是影响液滴稳定性的主要因素,务必确保无气泡后再进行下一步。
Notes:可先将管路充满液体后再连接芯片,缩短填充排泡时间;出口管路需浸入收集液中,避免滴液影响流量稳定性。
◇ 流量模式切换与调控:在ESI 软件中切换至“Sensor(流量模式)”,并设置推荐的PI参数(P=0.01, I=0.005) 以保障流量稳定。初始推荐流量为水相1μL/min,油相50μL/min,通过显微镜观察液 滴。根据目标粒径/频率,微调油相/水相流量,实现精准的液滴参数控制。
Notes: 流量模式下,若需调整 PI 参数,需先切回压力模式,调整后再切回流量模式,避免出现溢流

04 实验后清洁与设备维护
实验结束后务必及时清洁芯片(异丙醇冲洗,压缩空气吹干)、管路与传感器,可显著延长设备使用 寿命,避免试剂残留导致堵塞。
二、液滴粒径 / 频率精准参数指南
MCS Fluidic440(50-80μm)和947(10-40μm) 芯片的不同喷嘴尺寸,对应不同的油/水相流量参数,液滴粒径随水相流量增大而增大,生成频率随油相流量增大而提高,以下为官方实测核心参数 (CV<3%, 单分散液滴),可直接复用。
1.MCS Fluidic 440 芯片(50-80μm喷嘴)核心参数


2.MCS Fluidic947 芯片(10-30 μm 喷嘴)核心参数


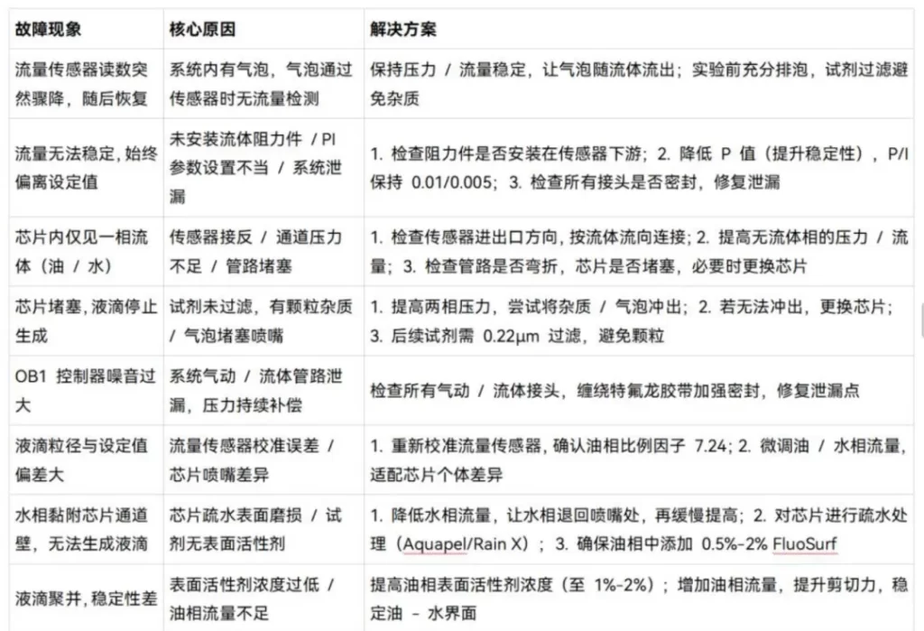
三、常见故障排查与解决
实验中出现的问题多为气泡、堵塞、连接泄漏、参数设置不当所致,以下为官方整理的高频故障及解 决方案,按优先级排查,高效解决问题。

四、常见问题 (FAQ)
Q1: 能否通过切换油/水相入口,生成水包油 (O/W) 液滴?
A1: 不能。本方案 MCS 芯片为Topas 疏水材质,仅适配油包水;生成水包油液滴需使用亲水材质 芯片(如玻璃芯片),可联系 MCS 定制。
Q2: 如何优化10-15 μm 小粒径液滴生成?
A2: 将油相 MFS-2+传感器更换为 MFS-3+传感器,搭配23-I 流体阻力件(41cm-175μm内 径 ) , 油相流量范围可提升至25-500μL/min,扩大油/水相流量比,实现10-15μm 液滴的单分散稳定 生成(CV<3%), 实测参数:10 μm 喷嘴,水相0.5μL/min,油相65μL/min,粒径9.5 μm,频率910Hz。
Q3: 如何提升流量控制的响应速度?
A3: 基础 PI 参数 (P=0.01,I=0.005) 优先保障稳定性,响应速度较慢;若需快速调整参数,可小幅提高 P 值 ( 如 P=0.02,I=0.01),提升流量响应速度,需在显微镜下观察液滴状态,避免因响应 过快导致粒径波动。
Q4: 如何适配非标准试剂/油相?
A4: 若实验使用非 HFE-7500 油相,需重新校准流量传感器:按 MFS 传感器官方校准流程,以实 验用油相为标样,完成校准后设置比例因子与偏移量,确保流量检测精准;同时调整表面活性剂类型, 适配油相体系。
五、方案总结
点成 Elveflow×Microfludic Chipshop 微流控液滴生成解决方案是标准化、高性价比、易上手的液滴生 成方案,通过精准的压力/流量控制与专用芯片的完美适配,实现了10-80μm 油包水液滴的稳定、高 均一生成,无需微流控专业知识,仅需遵循标准化流程即可完成实验。同时,系统支持灵活的进阶优化, 可根据实验需求调整参数、更换配件,适配小粒径、高通量、非标准试剂等个性化需求,是生物医学、材 料科学、高通量筛选等领域的理想液滴生成工具。
想要了解更多信息,请联系我们

